其实,企业微信是可以申请扩容的,而如果你的企业微信加满了人,可以向企业微信提交扩容申请公函!
那么扩容公函该怎么去书写和下载呢?

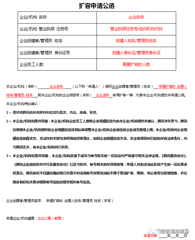
1000人或以下申请函的模板
1000人以上申请函的模板

扫描下方二维码,添加我们专业的企业微信顾问!

企业微信授权服务商,客服电话:4006601126。

版权声明
本文仅代表作者观点,不代表本站立场。
本文系作者授权发表,未经许可,不得转载。
其实,企业微信是可以申请扩容的,而如果你的企业微信加满了人,可以向企业微信提交扩容申请公函!
那么扩容公函该怎么去书写和下载呢?

1000人或以下申请函的模板
1000人以上申请函的模板

扫描下方二维码,添加我们专业的企业微信顾问!

企业微信授权服务商,客服电话:4006601126。

本文仅代表作者观点,不代表本站立场。
本文系作者授权发表,未经许可,不得转载。
评论