因为申请人员与企业实际人数相差较大,所以系统只能根据企业实际人数给予相应扩容量(后续如需申请扩容请提供能证明企业实际人数的证明材料,并加盖公章,如社保缴费清单、社保局证明)。
企业应该怎么样扩容呢?
企业认证或验证后,可登陆管理后台。在 “我的企业- 已使用人数上限-申请扩容” 入口进行申请,点击申请后,在扩容申请填写信息页面可下载扩容申请函。

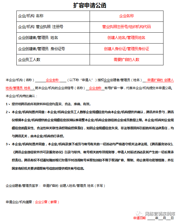
扩容申请公函怎样写?
请按照公函中模板内容填写,按照实际情况申请。
注意:申请人代表签名不支持盖签名章,需手写。
1000人或以下申请函的模板

1000人以上申请函的模板

联系我们,快速解决你的扩容问题
扫描下方二维码,添加我们专业的企业微信顾问!

企业微信授权服务商,客服电话:4006601126。

版权声明
本文仅代表作者观点,不代表本站立场。
本文系作者授权发表,未经许可,不得转载。








评论